The eClass platform requires JavaScript to be viewed properly.
Please turn it on and refresh.
$langMenu
Είσοδος
Αρχική Σελίδα
Παιδαγωγικές Εφαρμογές Η/Υ - Εκπ. Πολιτικών Μηχα...
Έγγραφα
Παιδαγωγικές Εφαρμογές Η/Υ - Εκπ. Πολιτικών Μηχανικών
Έγγραφα
Επάνω
Αρχικός κατάλογος
»
Υλικό Εργαστηρίου
»
Ενότητα 2 - Εννοιολογική Χαρτογράφηση
Τύπος
Aρχείο
Μέγεθος
Ημερομηνία
ConceptMaps-Εννοιολογική Χαρτογράφηση.ppt
1.93 MB
16/10/22
Expert-Map-TopografikiTomi - Πως κατασκευάζεται η τοπογραφική τομή.pdf
61.96 KB
11/11/24
PowerPoint.png
83.83 KB
16/10/22
seasons.jpg
Εννοιολογικός χάρτης για τις εποχές του χρόνου
33.95 KB
10/4/23
SMARTtargets.png
MindMap για μαθησιακούς στόχους
271.52 KB
10/4/23
Ενδεικτικός χάρτης ειδικού_Θερμομόνωση.pdf
258.67 KB
17/10/22
Εννοιολογική Χαρτογράφηση - είδη δραστηριοτήτων.pptx
866.11 KB
16/10/22
Εννοιολογική Χαρτογράφηση - Κεφάλαιο Βιβλίου
28/10/18
Εννοιολογικός χάρτης - πως κατασκευάζεται.pptx
898.05 KB
16/10/22
Εργασία1-Εννοιολογική Χαρτογράφηση (11) (2).odt
13.88 KB
4/9/25
Εργασία2-Εννοιολογική Χαρτογράφηση.odt
Εκφώνηση Εργασίας 2 - Εννοιολογική Χαρτογράφηση
13.08 KB
13/11/25
ΟΔΗΓΟΣ ΘΕΡΜΟΜΟΝΩΣΗΣ.pdf
1.33 MB
28/10/18
Πηγή 1_Toπoγραφική Τομή_UoA.pdf
Τοπογραφική Τομή - Σημειώσεις Παν. Αθηνών
1.37 MB
13/11/25
Πηγή 2-Τοπογραφική τομή_contours - Upatras.pdf
Τοπογραφική Τομή - Σημειώσεις Παν. Πατρών
2.4 MB
13/11/25
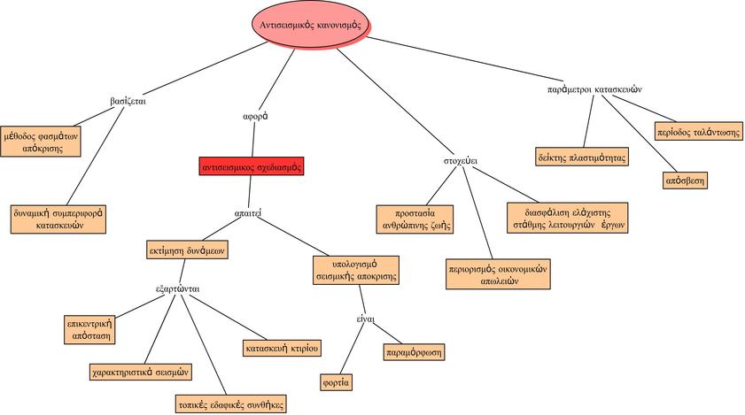
Χάρτης_αντισεισμικος κανονισμος - που στοχευει.jpg
36.27 KB
28/10/18
Αναζήτηση
Αναζήτηση
Επιλογές Μαθήματος
Ανακοινώσεις
Ασκήσεις
Έγγραφα
Εργασίες
Μηνύματα
Παρουσιολόγιο
Περιεχόμενο H5P
Συζητήσεις
Σύνδεσμοι
Σύστημα Wiki